ワンチップマイクロコンピュータを使った実験装置
第4章 マイクロコンピュータを使った実験装置例
4.4 周波数測定 〜液晶ディスプレイの表示〜(AVR)
はじめに
直流モータを動力源とした実験用魚ロボットPF-700の尾ひれの周波数を測定するために,AVRマイクロコンピュータを使用した周波数カウンタを作成しました。マイクロフォトセンサから発生する周期的な信号を取り込み,周波数を計算し,液晶ディスプレイに表示します。
周波数測定
周波数とは,単位時間当たりの回転数(振動数)のことです。周波数を測定するには様々な方法がありますが,マイクロフォトセンサ(オムロン社,EE-SX672)を使って1回転当たりに1個のパルスを発生させ,パルス立ち上がりと次のパルス立ち上がりまでの時間を測定することにしました(右図参照)。
試作した周波数カウンタ
|
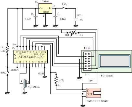
測定結果を液晶ディスプレイ(SC1602BS,16文字×2行,秋月電子電商で購入)に表示させます。AVRマイクロコンピュータ(ATMEL社,AT90 S2313-10PCを使用)で液晶ディスプレイを表示するのはそれほど難しくありません。AVRの6本のピン(PB2〜PB7)と液晶ディスプレイの端子を接続し,液晶ディスプレイの電源とアースを接続するだけです。文字や測定結果(変数)を表示させるプログラムも簡単です(サンプルプログラム参照)。
|

周波数カウンタの回路
(画像をクリックすると大きい画像が表示されます)
|
|
右写真は製作した周波数測定装置の外観です。マイクロコンピュータを使用することで,とても安価に,しかも手軽に周波数測定器を製作することができます。ここでは,魚ロボットの尾ひれの周波数を測定するために製作しましたが,エンジンの回転数測定などにも使用することができます。
サンプルプログラム:pf700a.bas
|

周波数カウンタの外観
|

秋月電子電商
オムロンのホームページ
魚ロボット・ホームページ
実験用魚ロボットPF-700のページ
|